
类型:角色扮演 版本:V4.9.9.0大小:217.56MB更新:2026/3/8 15:17:03 语言:简体中文等级:平台:Android
圣诞老人和白色圣诞节直装版
13.4MB角色扮演
三国傲世无双单机免费原版
236.1MB角色扮演
泽农扎德
129.0MB角色扮演
都市修仙模拟器
32.7MB角色扮演
巨龙之痕
149.8MB角色扮演
高校女孩模拟器
109.8MB角色扮演
与狐妖的同居生活游戏正版
14.2MB角色扮演
电车之狼游戏正版
20.0MB角色扮演
软件介绍





《修真江湖》是一款基于传统修真文化打造的放置挂机类文字角色扮演游戏。游戏里,玩家初始身份是籍籍无名的凡界奴仆,而后一步步成长为仙界至尊,开启独属于自己的无极仙途。玩家仅需挂机修炼,便能自动提升境界,完整体验从凡人逐步飞升的修仙全过程。 《修真江湖》的核心玩法丰富多样,涵盖自由搭配多门派功法、精心经营洞府资源、悉心培养灵兽、专注炼丹炼器,以及结交仙侣携手共同修行等。游戏巧妙融合策略性的资源管理与功法组合,并且凭借丰富的游历奇遇和精彩的剧情事件,营造出浓郁的修真世界氛围,让玩家沉浸其中。
-无需线上挂机,全程解放双手,告别繁琐点击操作。
-各色门派:功法,技能,装备,门派特色多种多样。
-资源获取:食物,木材,采药?资源分配,策略你有。
-游历副本:游历天下,各色奇遇,让你在修真之路身临其境,记录你我的御剑日记。
-斩妖除魔:各色副本模式,鬼谷八荒,让游戏打怪不再枯燥无味。
-独创剧情:原创修真剧情,你不光有磨难,还有爱恨情仇。
-飞升仙界:完美还原修真小说,成就玄元剑仙,渡劫飞升不再是梦。
-红尘道侣:凡尘俗世,只求双人一剑,笑傲江湖。
游戏开始的初始阶段
1.修为:
修为才是游戏的根本,境界最重要(散仙前的大等级压制是赤裸裸的)。
锻体期、练气期:渡劫成功率高(相对经验获取快),可以考虑直接拿脸抗雷劫过。
筑基期:渡劫成功率50-60%,看你的欧气程度,建议嗑药。
结丹期及以后:建议嗑药,磕满!。
渡劫成功率说明:只要不到100%,都是50%,哪怕95%依旧可能被劈成灰,不要省那点丹药。
筑基之后每个小境界和大境界进阶时,会遇到心魔袭扰。心魔打不过的时候请嗑药。自己炼制或者购买。
结丹大圆满可以开启传送阵,完成修复传送阵任务,前往蓬莱大陆(使用传送阵会自动判门,使用前,请先花光门派贡献及论道点)。
化神中期可以使用破界珠,前往幽冥界或灵界(二选一,请慎重选择)。破界飞升之后将无法返回周天大陆及蓬莱大陆。
备注:
判门效果,所有带门字的技能消失,门派贡献清空,试炼点清空,该门派不可再进入。判门不影响秘法和特殊功法。
洗心革面丹可清除判门效果,重新进入门派。
元婴期初期进入周天门派直接获得长老职位,元婴后期进入蓬莱门派直接获得长老职位。
2.仙玉:
目前获取仙玉的方式:每日签到、逛高(避坑)仙玉、各种礼包、手机绑定礼包以及咳咳咳咳(避坑)。
开局第一波仙玉怎么用:去天源堂加快修为获取速度的混沌,清虚秘法及炼神术(一共5阶,随等级提升逐渐开放)清虚秘法为天源堂二层需充值任意额度,拿登仙令进入。
3. 商城介绍:
商盟里自行查看下,里面的设置基本都是随等级提升逐步开放的,这里只介绍最主要的两个鼎炉
冰灵炉(紫色4星丹炉,一次成丹30粒,降低耗材20%,绝对超值,可伴随到永久的,无需升级)
虚天鼎(紫色4星器鼎,最高锻造元婴大圆满装备,随等级提升,开放升级图纸,最高都是打造对应等级圆满阶段装备,三阳鼎后期升级后,应该最高只能打造对应等级的中期装备)。
4.灵石:
修真界的硬通货,极其重要的资源。
常规获取方式:签到、洞府灵脉(极不推荐)、门派每日职位特权、常规地图(元婴期开放星宫)、剧情地图、秘境地图、炼丹卖药和炼器卖装备。
签到:少量
洞府灵脉:前期可放置不超过3个农民,每日受益2.6W,结丹以后可以不挖灵石矿,占资源,受益低,用于度过前期即可。
门派每日职位特权:少量
常规地图:获取灵石主要来源。勾选装备出售,材料保留。灵兽蛋后期保留用于灵解,获得兽魄及精元,合成内丹提升血脉及炼制任务属性丹。
(元婴以上装备分解可以获得玄铁金。)
剧情地图:一次性。
炼丹卖钱:资源有多的时候可以选择,炼丹卖钱。
炼器卖装备:不推荐,收益不明显。
卖宠物蛋:不推荐。
5.洞府:
1.优先升级兽场,然后再升级木场。
一般先将兽场、木场升到21级,然后矿场、药园补上21级,然后兽木41,再将铁草41,这样升级比较快,以此类推。
开局洞府是很蛋疼的,前期优先食物(生产力),其次木材(建设力)
2.挂机时食物产出加满
然后剩余自己分配,中间可以看食物产出和消耗,后期如果食物很多,可以适当让消耗大于产出。
产出的食物会抵消消耗的食物,如:总产出食物50,总消耗食物52,则每次生产时,会消耗库存食物2个
注意:当食物为0,所有生产会停止。
3.洞府的重要性前期体现在灵阵上,灵阵41级时灵气可以达到6000;灵阵87灵气可以达到15000。
提示:灵气达到6000时,可以兑换昊元丹(地源堂第二层,每天15颗);灵气达到15000时,可以兑换元婴丹(地源堂第二层,每天5颗)。
4.当达到21、41、61、81、101、121时,洞府储量翻(180后是182翻倍,181不翻倍,182以上每升一级储量都会大幅增加。)。简单的说,就是兽木石药铁的等级满足20n+1时 ,储量会加倍,n不等于0.
前期灵气的重要性仅次于修为。(升级所学功法,升级自身宠物)
6.门派:
(一)周天大陆
七大宗门:古剑门、御海宗、天雷宗、萧遥(避**)阁、乌金门、玉剑门和缥缈阁。
(1)前期门派选择
1.想去剑门且有剑体的,可以去古剑门,优势剑意学的快,且实力强输出高。
2.没有剑体的,可以先去萧遥(避**)阁或天雷拿二品炼丹术。
备注:结丹大圆满直接去蓬莱大陆,乌金门袋子可以等灵目洗出来之后回来获得。
(2)门派须知
1.进入门派后,首先需要赚取贡献,请直接按照门派职务,开始领取日常任务并挂机;从进门派开始,每4年游戏时间(8个小时现实时间)会刷新一次悬赏任务(可获得门派贡献、闭关令)。
2.周天大陆:门派-藏书阁-传功长老处,可以学习功法(学习:花费门派贡献学习,判门不可带走),送礼给传功长老送满时,可开启求教(求教:花费灵石学习,判门不可带走)。
求教可以节约贡献。
在游历-交易会可以获得各门派功法(在对应门派可以学习并升级)后,若为攻击或防御功法,则需学习对应本源功法,判门可带走,且不需要对应本源功法,但判门后若无对应全本本源功法,无法继续升级。
PS:功法会在黑市交易获得。
3.内门大比打赢就有奖励,排名越靠前奖励越好,打不赢也可以试试,新手推荐每天晚上睡觉前打。
内门大比成绩不理想,可以在比赛结束前 ,退出游戏重新进入,内门大比可以重新打(不知道是否已经修复)。
4.每日向门派掌门,请安可以获得门派贡献,在门派-执法长老-职务晋升处可以花100贡献领取每日奖励,奖励视门派职务而定
5.门派-练功房,大师兄处可花费贡献,进行闭关获得修为,练功长老处可花费灵气,进行深度闭关可以获得修为。
6.悬赏任务中,追捕叛徒可以在打败之后,可选择放过叛徒,获得材料或灵石,若选择放过则无法完成任务。
7. 送礼门派炼丹师送至退回,可以获得礼物(2品炼丹炉及1品炼丹术),点击交谈可以提升炼丹术(需门派炼丹师为2品炼丹师)。
8. 送礼门派炼器师送至退回,可以获得礼物(2品炼器鼎及1品炼器术),点击交谈可以提升炼器术(需门派炼丹师为2或3品炼器师)。
9.送礼门派掌门送至退回,点击交谈,可以获得礼物一般是门派武器(元婴级别),点击特权请求可以进入门派禁地。
(3)门派禁地:
萧遥阁: 灵气秘法 微量增加灵气获取速度;获取方式:翻牌子;消耗:灵气,次数9次。
古剑门: 1阶剑意 增加剑招伤害30%; 获取方式:打架(起步结丹级别)。 次数:9次。
御海宗:修为秘法 微量增加修为获取速度;获取方式:翻牌子;消耗:修为,次数9次,点满9次需要512W修为。 (进御海需要300仙玉买令牌,不建议去买。)
天雷宗:天雷印记 增加元婴前渡劫成功率15%;获取方式:找相同(就是翻牌子);消耗:修为,次数9次,点满9次需要512W修为。(印记效果有待考证。)
缥缈阁:氤氲之体 百年功体 每回合回复蓝量。获取方式:找相同(就是翻牌子);消耗:修为,次数9次,点满9次需要512W修为。(没有用的体质,不需要去。)
玉剑门:1阶剑意 增加剑招伤害30%; 获取方式:打架(起步结丹级别)。 次数:9次。获取时间:10-20天(有剑体)或者40天以上(无剑体)。(和古剑的一样,不建议去。)
乌金门:乌金袋子 增加10格纳戒空间;获取方式:翻牌子;消耗:灵气,次数9次。可以先去蓬莱大陆洗眼睛(详见下面醉龙涎物品说明),然后再回来拿袋子。(唯一,建议拿一下。)
(二)蓬莱大陆
四大宗门:剑神宫、太清门、魔玄宗、万妖谷。
(1)门派选择
1.有剑体的,可以去剑神宫,优势剑意学的快,且实力强输出高。
2.没有剑体的,建议先去太清门(双秘法提升速度)。
(2)门派须知
1.1-6同上。
2.送礼门派掌门送至退回,点击交谈,可以获得礼物(蓝色宠物袋子),点击特权请求可以进入门派禁地。
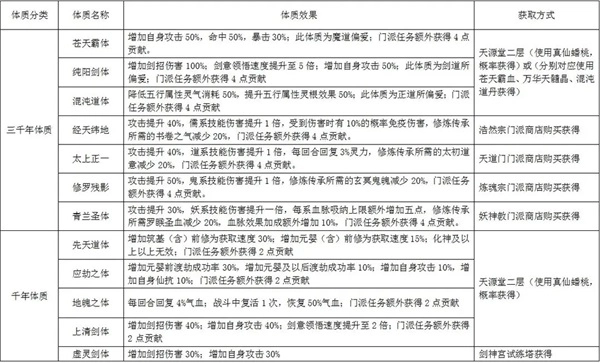
5.试练塔,真传弟子开启,可以获得千年体质(仅大道丹值得拿)。
6.禁地处,打赢七成功力太上长老,可以参加四宗大比,四宗大比退出无效,第一名可以获得眼药水(醉龙涎)。
7. 送礼门派炼丹师送至退回,可以获得礼物(3品炼丹炉),点击交谈可以提升炼丹术。
8. 送礼门派炼器师送至退回,可以获得礼物(3品炼器鼎),点击交谈可以提升炼器术。
(3)门派禁地:
剑神宫:1、2阶剑意,剑招伤害加30%、90%,获取方式:打架。
太清门:1、2阶修为秘法,1、2阶灵气秘法,获取方式:翻牌子。
魔玄宗:1阶魔意,效果:增加魔招伤害30%。获取方式:打架,获取速度:1次1点。
万妖谷:1、2阶驭驭兽术,效果:增加灵兽属性10%、30%,加快孵化神兽速度5%,增加助战神兽数量1、2个。获取方式:打架,获取速度:1次1点。
(三)两界
化神中期可以使用破界珠前往幽冥界或者灵界。(唯一选择)
(1)门派划分(判门,在商盟化生阁,50W灵石/次)
1.灵界:玄天剑派、浩然宗、天道门、佛
2.幽冥界:寂灭宗、炼魂宗、妖神教、蛊
(2)门派禁地:
玄天剑派:1、2、3阶剑意,剑招伤害加30%、90%、150%,获取方式:打架。
2.浩然宗:
3.天道门:1、2、3阶修为秘法,获取方式:翻牌子。
4.寂灭宗:1、2、3阶剑意,剑招伤害加30%、90%、150%,获取方式:打架。
5.炼魂宗:
6.妖神教:1、2、3阶驭驭兽术,效果:增加灵兽属性10%、30%、50%,加快孵化神兽速度5%,增加助战神兽数量1、2、3个。获取方式:打架,获取速度:1次1点。佛与蛊的禁地,本人没有去过,暂不知道,欢迎补充。
7.炼丹术:
一品炼丹师:进入门派后,门派炼丹房的炼丹师,点击学习可直接学习一品炼丹术。
二品炼丹师:在角色-功法-特殊功法处,花精神力将一品炼丹术,领悟程度修炼到当前境界已臻圆满,点击学习即可(需要门派自身炼丹师为二品炼丹师)。
三品炼丹师:在角色-功法-特殊功法处,花精神力(每日凌晨4点回满)将二品炼丹术领悟程度修炼到当前境界已臻圆满,蓬莱大陆门派炼丹师点击学习即可。
四品炼丹师:在角色-功法-特殊功法处,花精神力(每日凌晨4点回满)将三品炼丹术(领悟程度为360点),领悟程度修炼到当前境界已臻圆满,游历完成任务,获得四品炼丹心得。
五品炼丹师:在角色-功法-特殊功法处,花精神力(每日凌晨4点回满)将四品炼丹术(领悟程度为600点),领悟程度修炼到当前境界已臻圆满,化神修为游历,完成五品炼丹任务,获得五品炼丹心得。五品以上需炼虚飞升后,完成每日的势力任务兑换。
炼丹需要提前购买并学习丹方,方可炼制。
结丹期之后,内视丹火处也可炼制丹药。
周天大陆只能学到二品炼丹术;蓬莱大陆四个宗门都有三品炼丹术。
建议:1.优先升级炼丹术,先去有二品炼丹师的宗门(上四门:逍遥、古剑、天雷、御海)。原因是超越品级炼丹耗材加倍。
2.尽早购买冰灵炉(天源堂二层,980仙玉),原因是炼丹数量增加至30颗,炼丹时间缩短至一个半小时,耗材降低20%。
8.炼器术
学习及升级方式基本等同炼丹。
建议:仙玉富足的,可以购买虚天鼎(天源堂二层,980仙玉),原因是起手可以炼制最高元婴大圆满的装备,升级后也可炼制对应等级的大圆满装备(虽然不一定真穿 - -!)
9.装备:
锻体期、练气期、筑基期:装备全部在常规地图里面刷宝箱获得,节约灵石。
结丹期:可以在买地源堂二层购买装备,亦或自己炼制装备
元婴期:元婴期及以前装备副本都有掉落,建议不冲7天的榜排名的,化神前装备都可用副本掉落的,节省洞府资源
元婴以上装备分解可以获得玄铁金
锻造装备品质和锻造装备等级决定,锻造装备属性。
品质:由于装备属性随机,区间有重叠,概率出现低品质装备属性优于高品质装备的情况。
10.神兽:
1.商盟-天源堂二层处可以直接购买紫色三属性神兽,每日限购买10只;地源堂二层可以购买绿色三属性神兽,每日限购买10只(有能力尽量买满)。
2.灵兽血脉可以通过合体一样的神兽或吸纳内丹提升(建议灵解,否则你会浪费很多精元,15个精元合成一颗内丹),10点血脉以上的必得一颗内丹。
3.好感:只有带神兽扫荡,战斗能获得好感,好感越高获得buff越多(目前最多3条)。(现已更新成六条,三条增加自身属性,三条增加主角需助战。可点开自己宠物好感栏自行查看)
4.重塑每日五次免费,然后需要用漱魂丹继续洗,若洗出橙色资质则自动锁定,锁定时重塑消耗灵石,全部橙色时,宠物变为王级(五行宠只有王级时觉醒才能改变造型及突破渡劫等级上限,若不是王级五行宠,觉醒后等级上限为渡劫大圆满,需使用神兽回退阵图,异兽可不用洗橙,直接升仙。前期不建议,一般都是红色宠物为升仙做准备时才开始洗)
5.每重塑500次必得一条橙色资质
6.灵兽资质从低到高为白-绿-蓝-紫-橙-红-青-金
7.进阶:提升灵兽品质。两只一样的绿色灵兽,在将血脉吃满,且境界达到最大之后,可以合成血脉为10/20的蓝色灵兽,以此类推,两只一样的紫色灵兽,在将血脉吃满,且境界达到最大之后,可以合成血脉为30/40的橙色灵兽。(以此类推红色),在红色时将血脉吃满,且境界达到最大之后,选择上古灵兽下面的神兽觉醒选项,同属两只即可进阶为青色
灵兽进阶时,可用保属性丹药,保留灵兽属性。(不建议)
8.孵化池:每一个大境界开放一个,灵兽品质越高,需要孵化时间越长。
9.血脉:血脉越高,宠物携带技能越多,每10点血脉,开启一个技能。
白色灵兽,初始品质:0-1点,血脉上限:5点
绿色灵兽,初始品质:0-3点,血脉上限:10点
蓝色灵兽,初始品质:2-7点,血脉上限:20点
紫色灵兽,初始品质:10-16点,血脉上限:30点
橙色灵兽,初始品质30点,血脉上限:40点
红色灵兽,初始品质40点,血脉上限:60点
10.合体(不建议):受体每10点(含)血脉增加本体增加1点血脉,不足10点血脉不提升本体血脉,不累计.
11.灵兽蛋:建议孵化,灵解。每1点血脉获得1颗精元,每10点血脉获得一颗内丹。
举例:1血脉=1精元
10血脉=1内丹
11血脉=1内丹+1精元
20血脉=2内丹
12.助阵:该神兽助阵之后,该神兽好感光环生效,助阵灵宠数量限5只,驭兽术可以提高神兽助战数量。
11.灵阵及灵根
1.聚灵阵达到88级将开通灵池,灵气达到上限之后,将存入灵池,开启灵池之后可以兑换宠物属性丹。
2.灵池灵气上限根据聚灵阵等级提升而提升
3.6000灵气上限需要41级灵阵,15000灵气需要87级灵阵,25600灵气需要114级灵阵(可点满蓬莱大陆蓝色本源功法)。
4.门派技能会有灵根需求,门派技能等级对灵阵等级有需求。
5.小五行灵根会降低对应属性的灵气消耗量20%,并提升相应能力10%。
6.混沌道体会降低所有灵根属性的灵气消耗量50%,并提升相应能力50%。
7.功体:
8.秘境图:
沉星雨林(地源堂一层购买):法器地图,产出沉星木(法器强化初级材料,用于1-5级强化)。
飘雪花海(地源堂二层购买):法器地图,产出辉月寒晶(法器强化中级材料,用于6-10级强化)。
幻海迷泽(地源堂三层购买):法器地图,产出翳影枝(法器强化高级材料,用于11-15级强化)。
水云涧(地源堂一层购买):丹火地图,产出水云晶(用于淬炼丹火)。
栖霞山(地源堂一层购买):丹火地图,产出赤炎石(用于淬炼丹火)。
疾风谷(地源堂一层购买):丹火地图,产出翠碧沙(用于淬炼丹火)。
黑水湖(地源堂一层购买):丹火地图,产出天河朱砂(用于淬炼丹火)。
每天可以免费重置1、2次。
9.丹火
结丹期获得,可使用丹火材料及玄铁提升丹火品质。
作用:开启自身炼丹、炼器界面,可节约火焰成本。
炼器界面只有图纸炼器,没有自由炼器,无法炼制装备。
1.结丹以后,可以在 角色-丹火 界面,自行 炼制丹药、炼制法器。
2.丹火升级分为两个阶段:第一阶段为淬炼,第二阶段为升华,当淬炼达到36/36以后进入升华阶段,完成升华,才会进阶为下一等级的丹火。请尽量尽快提升,系统给与的只到青色灵品,丹火最高等级为神品暗金。
10.元神
游历任务完成之后,练习分神术,可开启第二元神,元神可用于装配第二体质。
第二元神初始为结丹初期一阶,初始激发效果为30%。
第二元神最高可,激发效果为79%,第二体质最大激发效果80%。
第二元神升至结丹大圆满十阶时,可使用玄牡参提升至元婴初期一阶,将第二元神凝练为第二元婴。
第二元婴可继续升级,每级可获得修为速度0.1%。
如第二元婴为元婴大圆满十阶,可提升修为速度5%。
11.游历
游历消耗5点精神力一次。
目前已知:
1.游历交易会:对方会有需要的物品,有些特定物品会有增值,具体看交易者的提示,如:大量收购渡劫物品,那么渡劫丹如昊元丹就很值钱了。一般来说要换的东西就是玄铁晶,神兽内丹精元、神兽精魄、门派功法。
游历交易在选择物品后,阶段分为:
①你这莫不是在欺我;
②太少了,再加点东西吧;
③道友再添些许东西,我就成交;
④这笔交易很公道;
⑤哈哈,这位道友真是大方。
当达到第④阶段后可以交易成功,不过需要注意的是,即使是价格公道,加减一些东西也不一定会变字,为了自己的小小利益,还是达到差一个就变字的时候比较好。
2.各类探索地图:视境界定难度,打赢获得各种精魄,灵石、
3.点灯笼任务:快速点击,打碎要求数量灯泡,通关可获得道侣与人物闭关令(开启神识可降低难度)。
4.机缘老人任务:三个宝盒,随机打开,获得闭关令
5.物资交换任务:各种物资交换,给灵石
6.左右选择任务:帮忙打架,帮助一方,胜利后获得奖励。
7.四品炼丹术任务(完成后不再出现):上交物品(淑魂丹20颗,三纹紫灵丹20个,水系神兽内丹1个),完成获得物品《初尘银光丹录》一本,三品炼丹术圆满后学习可以直接使用。
8.元神任务:探索神秘遗迹,打架获得元神(可用于装配第二体质)。
9.四品炼器术任务(完成后不再出现):上交物品(玄铁晶33颗,五级魔兽精魄10个,木系神兽精元3个),完成获得物品《洛阳赤书器典》一本,三品炼器术圆满后学习可以直接使用。
10.五品炼丹术任务(完成后不再出现):需要化神境界,上交物品(水系神兽内丹2个,木系神兽内丹1个,金系神兽内丹1个,碧髓花5个),完成获得物品《五品炼丹秘籍》一本,四品炼丹术圆满后学习可以直接使用。
11.五品炼器术任务(完成后不再出现):需要化神境界,上交物品(玄铁晶99颗,金系神兽内丹4个,火系神兽精元7个),完成获得物品《五品炼器术》一本,四品炼器术圆满后学习可以直接使用。
前期不建议去,留着精神力升级炼丹术、炼器术比较好。
12.神视
每7滴醉龙涎(眼药水)可以洗涤灵目一次。
醉龙涎获得方式:蓬莱大会第一名可获得1滴,地缘堂三层可购买1滴,天源堂二层可大量购买。
13.仙盟篇
建盟:结丹期修士,在天源堂首层购买建盟旗(300仙玉),可建立仙盟。
仙盟:仙盟等级共分10级,仙盟起始成员为10人,随等级提升增加,仙盟升级需要消耗建设度和仙盟资金。仙盟内成员可在盟内进行交流。
每日建设:仙盟建设度、仙盟资金、仙盟贡献的主要获取方式,共分五档。视自身情况每日建设。
盟内成员:可以查看盟内成员职务,修为和贡献情况。
仙盟榜单:可以查看仙盟等级,建设情况。
仙盟坊市:可消耗仙盟贡献购买扫荡令牌、淑魂丹、洗髓丹、百宝袋、淬灵乳、青阳露、摩诃秘法。
商盟悬赏:完成悬赏任务,获取仙盟资金和仙盟贡献。
仙盟副本:每日刷新,仙盟副本随仙盟等级增加而增加。可获得大量贡献和建设度,仙盟副本共10个。
仙盟地图:地图争夺,由盟主指派三名修士(需上周贡献大于100)上阵,进行切磋,采取三局两胜制,进行1v1的回合战,获胜方可占领该点,每周一可领取少量闭关令牌。
退出仙盟:扣除目前50%的仙盟贡献。
游戏前的几个主要名词:
关于咳咳咳(避坑):1轮=能拿到最终飞鸿的氪度;双卡=月卡+年卡。找一个合适的版本(例如:不细说了,避坑免得发布不出来), 好处是有时候会有一些懂得都懂的优惠,还能找老司机转官服,(据说还有个开区优惠啥的,懂得都懂,没享受过,不知道真假只能据说)两边有优惠的话,多个选择。(官服具体优惠措施可加官群询问,
周五11点,第一时间建号,跟着系统走完任务指引,老手可跳过,不影响给的奖励。开始进入氪金阶段了,酌情使用或者看区里竞争情况。。。起手必买双卡(月卡+年卡),首先这是个挂机休闲游戏,一般都是需要游戏时间5000年左右才算进入佳境,双卡还是值得的。
关于宠物:没有异兽(对于现版本来说主战异兽主流是饕餮、冰,在最后讨论)的话直接主战木鸟青耕(后期觉醒为青鸾之王时觉醒技能是每回合回自身血量的4%,打本,唯我活动的不二之选),5紫水宠物,(不算浪费,后期自创后开全诸天的话是需要8紫宠的)升级到凝元能出第一个好感技能(加灵主血量,前期来说血量的增加会比攻击的加成,仙力高很多,毕竟血量基础值高),如果木鸟的话,需要到元婴才能出生命加成,好感需要3000才能激活,不如五水1000好感平均激活第一条加成高。
关于道侣:如果起手一轮氪度,飞鸿换怀草诗,只一张飞鸿的话,不建议拿去换异兽,暂时出的所有飞鸿道侣中,对于前期来说性价比最高的还是小草,虽然李悠然也是加肉产,还有新出的小墨墨,但前期的性价比来说,个人认为还是小草高。每天传音2次,坚持每天3280玉,锦囊,问缘珠(看个人预算)每天买满送小草,道侣秘法的话,让她自动修炼着,盟建设的金锤贡献,可以先买道侣的秘法,同级别下比商盟里的加的多,资质的话前期道具不多,能有90+就很不错了,氪佬还是欧皇的话,你就是天眷之人- -~。如果没有飞鸿的话,小刘的陪伴只是到人物化神,毕竟她的天赋只有一个减少宠物升级需求灵气,对于她的培养,要么每天送一个礼物,免费传音一次,完成每日日常即可;要么和小草一样的培养(最大化的喂养亲密,道侣亲密度每提升一个等级,双修时给的修速加10%,是前期练级效率的最大保证),后期换道侣时用活动兑换的红尘转精丹把亲密转给下一任。
介绍完前期最影响大家阵容战力后,开始回归正题。关于人物的等级阶段,请在突破等级时的对话框有个境界预览中查看。在渡劫前,每一个大等级的对应装备是会比前一个等级装备有几倍的基础提升!!但请注意,影响混沌榜仙力排行的是还有你当时上阵的宠物等级和道侣等级及装备情况。
这是角色状态栏里的一些选项,根据人物等级提升逐步开放。有的已经在前面介绍过了,现在只捡几个比较容易进坑的再强调下。
丹火:
此项是游戏后期自己炼丹,炼器的主要火种。可升级品质到最高神品,系统的最高就是青色,还需要使用费。每天的丹火副本未满级神品品质前建议天天打满。
元神:
应该是人物结丹后通过游历或黑市购买分神诀获得,可提升等级,可装备体质,额外增加玩家自身属性及加快人物的修炼速度(最高加速5%)。结丹圆满十时,拥有体质的80%属性(注意某些特殊体质,装在元神无效果,如大荒蛮体的3次免死)。个人建议前期开了就可以,等级可以在炼虚自创后再升到元婴圆满十(最高级)。
传承:此项为化神飞升到两界后的,后期主要玩法。现主流热门:阴阳神,圣魔,佛,浩然,妖神,蛊。至于各传承的属性效果,请参看
法宝:
可少量提升人物基础属性。两种打造方式:1,星象珠,随机打造。2,花费仙玉购买赤银砂,选择定制。法宝必有属性为速度,其他随便,星象珠打造的可通过重塑洗练直至出速度为止,防御效果的话,由于现在人物秘法方面只有剑意魔意两种直观加攻击的,出减少剑系和魔系伤害最好。尤其是魔系的,天然比剑伤高10%,两种减伤选择哪种,请个人考虑,其他系减伤不建议保留。法宝,贫民用星象珠做,氪金大佬花1980仙玉买赤银砂定制。法宝属性有速度属性才是及格,0速度可以以后聚灵提升,哪怕1速度都会比没有速度的人先手。其他攻击/生命/命中等等自行斟酌。所有法宝都是珍品,初期不用急着升级,喂一点五行石提升伤害就行(前期刚开妖魔入侵时争夺排名的主要输出手段)。
傀儡:去年还是前年刚出玩法,一般理论最优词条第二条为自身传承+3和寒冰爆发;第三词条为守护之力,凤凰涅槃,复仇之心(对于第二词条基本没有异议,第三词条仁者见仁吧)。
修炼傀儡秘法后,方可打造傀儡,1-3品秘法可在地源堂获得,4-6品秘法可在仙盟商店获得,7-9品秘法可在论道商城获得
打造傀儡需消耗低品傀儡核心,低品傀儡核心可在天源堂2楼购买,或在妖魔入侵商店和圣寂城兑换低品核心碎片合成,升阶需要的中品和高品傀儡核心,可通过低品核心合成,或是使用低品核心碎片在轩辕阁兑换。
傀儡每50级为一阶,升级时需要玄铁锭、灵魄、淬灵乳,突破品阶时需要傀儡核心、玄铁锭、兽魂等材料,突破的品阶越高,需要的材料品阶越高,并且需要对应品阶的傀儡秘法,才能提升突破傀儡品阶,如当前傀儡秘法3阶,傀儡最高只能升级到150级,要突破150级,需要修炼4阶傀儡秘法
傀儡属性:
基础属性,在打造时,可在灵力、攻击、仙抗、命中、闪避、回灵、物抗、暴击、抗暴中,选择4种作为基础属性,基础属性会随着傀儡等级提升而增加,基础属性选择后无法重塑
傀儡特性,根据傀儡等级,会激活不同的特性,每个特性都有若干词条,可为战斗带来不同的增益效果,每一条增益效果属性不固定,可通过重塑来获得最佳属性
附魂特效,傀儡打造后即可激活,通过重塑可在已选择的基础属性和护盾值之中获得两个属性的增强,初始增强数值为10%,傀儡每提升一个品阶,数值提升10%
破虚特性,傀儡3阶时激活,通过重塑可获得不同特效,包括增加传承层数效果,最高可增加三层传承,当前传承层数实际效果为修炼的传承层数+傀儡特性附加的层数,传承上限增加到14层
渡劫特性,傀儡6阶时激活,通过重塑可获得不同特效
傀儡特性仅在傀儡存活时生效,除了附加的传承等级之外,附加的传承等级无论傀儡是否存活,将一直生效。
傀儡重塑与分解
傀儡特性的重塑次数有限,傀儡每提升一个品阶,增加一次重塑次数,每个特性的重塑次数独立计算,即每个特性最多可重塑9次
傀儡分解后可获得所有消耗材料的50%,包括所有傀儡核心、精魄、玄铁、兽魂等。
傀儡打造后,在阵容界面可上阵傀儡,道侣和神兽均可装备傀儡
下面进入练级。。。这游戏一般来说是分两个阶段,1:炼虚飞升自创前;2:自创后。
对于1阶段的来说,经验除了每天的打坐和系统的闭关还有8小时刷新一次的宗门任务拿闭关令外,基本就没别的来源了(氪活动兑换和送除外)。2阶段的话,自创后,有了游历弟子,在51大殿开始开满6个位置,不间断游历的话,每天闭关令数量还是可以的。1阶段练级复制了自己先前的帖子大家凑合看:
新区冲榜每天的日常必做,这点不需要多说。我先说个大概的:
副本的话,尽量开到最大图,每图只开图时打一次,其他次数全部带水宠扫荡,因为只有扫荡才能增加宠物好感,尽量在7天榜结算时平均让5水宠能全部激活第一条好感。
洞府方面:肉、木、草、矿是每升20级储量翻倍。升级方向木肉对升(即先把肉升到21 41 61时木头跟着21 41 61),草、矿跟着灵阵走(如果刷洗心革面丹的话,根据宗门任务的材料要求,适当升级,好能多储备点资源),能升级当前灵阵就行。灵阵在无等级限制时能学完升满当前门派技能为达标,但请在有多余材料时,永远保持灵阵一直在升级中。
其他方面
每天3次的黑市,根据自身灵石情况刷新次数,洗心革面丹必买,回灵丹根据自身需求适量买,保证能在需要元婴丹药和装备时,有足够的对应炼丹炼器技能,不然炼丹的加倍消耗,和炼出来的装备不能多强化几次,都是很难受和影响仙力的。商盟每天一个的洗心革面必买,绝情书适当存几个(为了能在吃闭关的时候拿到道侣的双修给的修炼加成)。炼丹阁的每天199筑基丹,在灵石富裕下每天买满,为了送礼用。道侣根据给的加成时间在晚上11点后双修,如果给加成的话,能一次性在门派闭关当天和后一天的,多拿点经验。 开区7天加成分别是:第一天渡劫成功率+10%;第二天洞府食物产量+30%;第三天洞府木材产量+30%;第四天修为速率+20%;第五天渡劫成功率+20%;第六天灵阵产出灵气+30%;第七天修为速率+30%。重点来了:第四天的修为20%加速请在晚上11点半左右买,然后在第五天的晚上11点左右,你开区建号就学了的清虚能学二阶的,能多加600多修炼速度,如果当时刚好道侣还有修炼加成,备好渡劫丹,前几天买来的好感派上用场了,离婚道侣去修炼辅助,吃一波闭关令吧!!(可根据自身实际情况,或者只吃到结丹大圆满,如果已经是圆满或者超了,请无视)至于为什么结丹大圆满,因为这个等级刚好能从周天换图到蓬莱,是刷洗心革面丹最好的时候,元婴再刷的话是会要元婴阶段的丹药了。下附刷洗心革面流程:
1.洗脸丹要在判门以后使用,否则会少一个门派可以洗
2.使用洗脸丹的那一刻,所有门派任务重製,时间重新计算。意味着可以调整任务时间(正常CD为8小时一次)
3.在周天大陆的遗迹,打到100层有送一个洗脸丹(应该所有门派共享进度,只能拿一个)
4.洗脸流程
A.传送到周天大陆、使用洗脸丹、进门、﹝跟掌门说话请求进入禁地(周天掌门不用送礼)、进入禁地,正常只会进入乌金禁地﹞、到炼丹房,如有道童送礼收20扫荡、到炼器房把材料买光(如果是炼装备材料的话,可以买够适当的量就行,后期不会缺)、解任务拿牌子、判门
B.传送到蓬莱、进门、送礼掌门并要求进入禁地、进入禁地修练(太清、万妖)、解任务拿牌子
5.总共一轮获得
扫荡*40 牌子*16 蓝蛋*4(蓬莱掌门送礼获得) 可以一起练万妖、太清、乌金
送的礼就是前面你存下来的筑基丹,不够的话,看个人取舍。
可卡结丹圆满刷到第七天洗心革面,在第七天系统出修炼加成时,有绝情书保证道侣也能出加成,在双加成下,榜结算前,把所有的闭关令一口气用掉(每次使用可刚刚好升级,多拿几点等级带来的修炼收益),道侣,人物换上升完级后对应的等级的装备,强化完毕,主战宠升到与人物持平。尽人事,听天命。OK收工!!!法宝做出来后,不建议大量升级,前期加的属性不高,后期又不需要,(法宝最重要的就是速度)又耗精魄,精魄是要准备给人物做渡劫丹和宠物升级丹用,请一定要留够人物、宠物升级所需精魄。
对于所有玩家来说元婴开始就要准备了解和规划后期的能伴随到坐化的核心玩法传承了。提前规划好后期路线,绝对能让你游刃有余。
7天榜结束,进入练级阶段
坚持每天刷新黑市,还是所有渠道的洗心革面丹必买,适量每日或者每几日刷洗心革面,流程上面有介绍了,道侣好感是3280,还是只10个锦囊,看自己取舍。秘法方面建议优先继续修为秘法,在有道侣加成时适当吃闭关或离婚道侣辅助修炼一次性全部用完(所有闭关最好是在有加成时使用),如果只考虑练级速度所有活动中优先兑换闭关令,元婴圆满十后,可存当前等级的十倍经验,不要急着上化神,争取把所有元婴阶段刷的门派闭关用完,刚好是最大经验存储量。因为化神后,元婴期刷的门派闭关就无法使用了,活动兑换或者奖励的没有限制。化神后,不建议马上飞升两界,继续周天蓬莱刷革面丹,上去后只有5个门派,叛门一次还需要50W灵石,周天蓬莱8个门派,叛门免费。化神期在周天蓬莱接的门派任务等同于两界的门派任务,黑市刷新时,大量买入后期自己要用的传承物品,大道丹对于此法来说不是必需,可不要,如果叛门保留试练塔进度的话,可以叛门期间拿到装备上。在蓬莱刷到人物炼虚或者化神圆满(存点够升到炼虚牌子),飞升幽冥界(个人建议魔界,因为灵界说白了就只有天道、佛传承,大荒体或者佛体值得拿,这些都可以在炼虚飞升后下界得到),所有门派走个过场,拿到要自己想拿的体质(主要用于开自创后的诸天),最后在妖神宗飞升(幽冥界好像只有妖神宗防御技能带减伤12,灵界只有天道防御技能减伤8),如果灵阵够160多级的话应该能学到减伤的技能,通过灵气妹妙衣、叶萱和蛊女薛凤仙、苏铭互转,提前拿到妖神宗、天道门减伤防御技能,根据自身情况,5级炼器做一身炼虚装备,选择顺飞或者逆飞魔界(因为都是在刷革面丹中度过,灵根可能较低,一个绝品傀儡在飞升时能起到关键性作用)。飞升魔界后,进入对应门派把先前存的传承物品用掉,玉简保存下,叛门下界灵界去拿自己想拿的传承、物品,如需多个传承,请提前备好玉简,然后天道传承加身(建议前期天道,就为了那5%的修炼速度)回上界(情况允许下,进自己想要玩的传承门派,把前期存下的传承道具用了,尽量节约自创前期升级传承所需要的心得),开始自创宗门。不用管传承是否满级,都是可以慢慢积攒的,人物一个大等级的优势,让你散仙前没有传承一样碾压!建议过度带的传承升到10级再自创,可节约不少自创后等待心得的时间,个人觉得如果升10的时间超过10天,可不用等待,直接自创了再说。对于氪度不够的来说,上面用玉的步骤视自身情况来定,元婴时在保证有足够等级的炼丹炼器下,适当游历。一是游历出来两攻一防技能,确保在化神去了两界后能有满技能使用。二是嫖好感道具烈焰百合。炼虚飞升前,炼器,炼丹只能最高到5级,新出的傀儡及符箓玩法,傀儡能做绝品,符箓能出中级修炼符最佳,前期一个中级完美修炼符是加2400点修速,绝对让你事半功倍。。不缺玉的情况下,请每天23次符箓环境(暂时系统没修改下,晚上12点刷新10次,凌晨4点刷新10次加每天3次免费),最快速度能做出高级完美修炼符(6000点/5秒),理论练级速度应该能2000年内散仙,拭目以待乾坤及后面区服巨佬练级达到极限。下面的是我感觉觉有用的小技巧,全部汇总过来,让你一个帖子就能看完不必再来回跑的凑了,有点凌乱,但请认真看完,绝对物超所值。。。。。
1.化神前要把门派悬赏任务获得的闭关令用光;
(炼虚前要把化神门派悬赏任务获得的闭关令用光)
去两界前要把蓬莱论道点用光,没拿乌金袋子就回去拿,以后再也没机会(现在增加了次元袋的上限,如果买满,不拿乌金也够用)
2. 发现很多人忘记给两界门派炼器师送礼,回礼是四阶储物袋图纸,必拿。
3. 每天23点左右双修,出修炼加成进行两天有加成的闭关。
4. 去两界前,游历交易会买功法,刷叛门时学习功法,避免到灵气不够没有功法,推荐蓝色剑招魔招。
5. 做化神或炼虚装备需要提前准备六或七级王精魄各99个打造炉子,黑市刷,游历交易会换等皆可(因为如果自身属性不够强悍的话会陷入没有对应装备打不了对应副本,而不打对应副本又没法升炼器鼎做出来对应装备死循环的尴尬情况)。
6. 四品、五品炼器和炼丹术可以黑市买,游历也会遇到,前面已经讲述了兑换所需要的物品。
7. 蓬莱门派,贫民优选【太清门】(不建议直接去太清门,可以去拿剑意,御兽两个秘法,等人物化神,换上化神装备直接就能通关试练塔,7天拿到大道体),进门就送礼给掌门,进禁地,学秘法,黄泉秘法需要消耗修为,每天可以少参悟几次。尽快升职,去试炼塔,凑够试炼点换大道丹(叛门试炼点清空),拿完大道丹,两本一二阶秘法换门派。有大道丹虽然升级快,但是战斗力低。所以氪金大佬一般不拿,现在更新了礼包物品内容,多了不少闭关令,前期练级更是加快了不少。洋洋洒洒,炼虚前的就已经复制这么多了。下面转入炼虚飞升自创阶段
对于众多在化神期苦熬许久的道友来说,炼虚飞升后算是看到了苦尽甘来的曙光。现在说明一下关于自创后的玩法,对于何时自创,还是前面那观点,个人觉得如果升自己想要达到的程度的时间超过10天,可不用等待,直接自创了再说。划重点:飞升后系统有送一次免费下界的,请酌情使用,去对面拿到自己计划中的物品、传承。再回上界,升前期带的传承到存的物品用完(升多个传承请使用玉简保存),然后再自创。自创后再下界的话,是需要镜花水月道具(3280玉)保存宗门后,才能正常下界拿物品传承的。
下面两图是魔界飞升自创及灵界飞升自创宗门的截图:ps个人还是比较喜欢魔界的宗门界面
下面是关于各建筑的介绍:
第一章:非升级建筑
(一)【山门】
♢[更改宗门名]宗门的命名可以随时在此处花费300仙玉更改;
♢[更改祖训]目前只是单机版个性签名。
除此之外,在这里还可以看到自创历时。
(二)【传承殿】
♢[当前传承]可查看和修炼人物现装配且生效的主体传承;
♢[试炼之地]即传承塔,共10层。只有传承道具奖励,无其他奖励。通过[更换]可以自由选择获取不同传承的传承道具(只限对应飞升界的传承,下面学的对面传承,升级还是需要黑市购买哒),[开始挑战]、[扫荡]略;
♢[玉简转化]可将背包里传承玉简内保存的同界传承原原本本的导入传承殿,更新和保存玉简内传承的修炼情况;
♢[星晨秘境]出产研究传承上限的传承心得。每日探索上限3次,[重置]无上限,重置为10仙玉/次。秘境现分1~5星级,不同星级还可以获得不同量的弟子修为(固定星级给弟子固定经验,前期快速升级弟子的最佳途径,星级与宗门等级挂钩)。
♢[研究]消耗秘境获得的心得和灵石以研究当前传承的上限;
♢[携带]即更改人物现装配且生效的主体传承,被更改的传承修炼情况清除。花费1980仙玉可保存被替换传承的修炼情况,即发挥传承玉简的功能。
传承殿内可培养飞升前所在界(灵界/幽冥界)的全部传承;点击上方各传承名称可以研究上限以及查看当前传承的效果和研究修炼情况;主体传承需要先研究上限才可以继续花费传承道具修炼,其余传承同样需要研究上限,但不可以修炼,只有携带的主体传承可以修炼
(三)【兽神山】
自创宗门界面往右滑动即可看到另外三个建筑,传承殿、门派禁地、兽神山。
提升入住弟子战力,降低供奉神兽升级的灵气需求。(前期宗战弟子战力加成的主要来源,灵石充裕下请尽量提升等级)
第二章:需升级建筑
(一)宗门大殿
♢[升级]即提升大殿上限;
♢[招募弟子]花费仙玉或灵石招募弟子和杂役弟子,杂役弟子数量随机,相当于洞圃的奴仆,而正式弟子可以用于长老BUFF、试炼、游历、宗门战、门派交流。仙玉招募出现混沌(橙品)和天灵(紫品)根弟子的概率会增加,灵石招募也有概率会出现紫品弟子及橙品,目前最高橙品(一区据说有玩家抽出来过)。抽弟子这一块儿很不透明,玩家有怀疑被暗改的权利。或存在有隐藏保底机制,但并没有过官方说明。(牢记:仙玉招募每日30次,在15次之前有橙出现的话,可继续抽,但在出第二橙后,尽量结束今天的仙玉招募,一天3橙的几率太小了。更不要说是为了多抽几个紫弟子,在招满12橙弟子过程中,紫是用不完的多。仙玉招募橙弟子上限是12个,天赋各不相同,紫弟子无数,天赋可重复,经常有人说自创后需要大量玉,基本就是说抽弟子了,越早满橙,越早步入自创后玩法的正规快车道。)
♢[试炼]必须要一个长老和最多四个弟子参与探索,消耗参与试炼弟子对应的丹药、法器对宫格地图进行探索,奖励闭关令和其他资源。利益最大化的选择是左右蛇形移动打怪和主动选择问号宫格(有几率后退至某格,进行更多的蛇形移动,脸黑的话,更多的是重伤,提前结束。。。说多了都是泪),并且要到达终点顶格以获取完成探索的地图奖励。试炼打怪有几率使弟子重伤(非亲传弟子还将降低忠诚度),当弟子全部重伤会提前结束试炼,无法获得地图奖励。
♢[弟子游历]宗门等级对应解锁游历位,游历可自行选取游历时间(1小时、4小时、8小时),游历不会触发重伤,但处于游历中的弟子会停止修炼(不增长修为),一般建议给予游历弟子闭关房闭关权利。游历结束后,随机获得灵石和闭关令,根据游历弟子是否有加成来决定最终获取的闭关令(主要资源)数量(游历是自创后玩家的主要升级方式,同等条件下,利益最大化是每天888游历,休闲玩法就是884,游历,会比888少点)。
♢[掌门切磋]相当于NPC门派内门大比,白拿的奖励。
♢[门派交流]弟子的外门大比,可获得重要资源提升宗门等级的声誉以及其他奖励,此大比不会触发弟子重伤效果,果断上境界最高的弟子。(宗门等级未超过4级,宗战不给各种元时可适量参加,变相加快点宗门升级速度,4级宗门开始,一般不建议再玩该玩法)
任何建筑的等级均不可超过宗门大殿,宗门大殿的等级是其他建筑等级的上限;升级建筑亟需木材和灵石,灵石是次要方面,木材是主要方面。
(二)闭关房
♢[升级]8用我说了吧,使劲儿升!
♢[弟子闭关]最多三个栏位,优先给橙品弟子、游历弟子。
♢[掌门闭关]日常操作,较门派闭关不用打镜像,点一下即可,但不受道侣双修的修炼BUFF影响。建议当天修炼速度最高时闭关,简单来说就是先升境界再闭关,先等秘法升级完再闭关。
(三)炼丹房、炼器房
♢[升级]提升等级,增加丹器储量上限,前期升几级即可。
♢[炼丹]炼丹房的功能,不赘述。
♢[炼器]、[自由铸造]炼器房的功能,不赘述。
此处我做过计算并验算,同一品弟子前提下,缩短时间收益比增加产出高,在相同时间单位内,前者收益绝对高。此建筑产出并不是即时性的,而是阶段性产出,所以常被短期内的存货量所迷惑。切记有高品上高品,同一品上时间。
(四)藏经阁
♢[升级] 21级完全可以满足日常所需。
♢[自创功法]在这里可以进行自创功法的相关操作。
此处出产弟子破境的修炼心得。
(五)宗门坊市
♢[升级]21级开通3个长老为即可,闲置的杂役弟子往这里放。
♢[交易]在这里可以用灵石购买丹火道具、扫荡令等;这里还有远超天源堂木材包价值的仙玉木材包。
♢[收售丹药]、[收售法器]11级坊市开启在这里可以购买和售出炼丹、炼器房产出的道具,是前期玩家操作弟子时的消耗的主要补充来源。Ps:11级坊市出现5品储物袋图纸,需灵石购买,可节省部分圣寂城声望道具。
(六)弟子院
♢[升级]21级满足前期需求,一般为谋求提升杂役弟子的数量上限而升级,不考虑亲传弟子和正式弟子的上限。关于弟子,如下建议:橙品和游历试炼必留,各建筑必留3位高品长老、其余可留可不留(能尽其用者留),例:如果有四个坊市长老,接近弟子院上限了就可以踢掉一个。
♢[传功]此处消耗人物修为给弟子增加修为(固定消耗是弟子对应等级上限的1/10)。也是加快弟子练级速度的主要方式。
♢[护法]弟子修炼达到瓶颈时会在状态里显示出来,选择对应弟子对其护法消耗藏经阁出产的对应修炼心得即可对弟子进行升阶操作。
♢[洗髓]把杂役弟子兑换成正式弟子,较为鸡肋的功能,不建议操作。
♢[赏赐]弟子的忠诚度下降时,可在此处花费灵石提升,一天内只可对同一弟子做出一次操作,一次操作花费1万灵石,弟子获得30忠诚度。忠诚度还会影响弟子修炼速度(未验证),一般情况下,重要的弟子亲密度接近70就要进行赏赐,当然低于70忠诚度时赏赐最省灵石。弟子掉忠诚度的原因是重伤和每天固定掉一点,亲传弟子不会降低忠诚度。忠诚度低于30的弟子会叛出门派。
♢[重伤弟子]在这里可以查看并花费仙玉治疗重伤弟子,重伤弟子会停止修炼并且不参与游历试炼和宗门战中,长老BUFF仍然生效。
点开弟子界面,可以查看弟子buff和修炼情况;资质就是成长,据官方回复影响战力。左上可更改弟子名称,左下可以锁定弟子境界,就是卡境界,其余略。
(七)门派禁地
♢[升级]门派禁地自五阶秘法更新出来后,需升至31级。
♢[研习]消耗在势力处圣寂城兑换的对应心得以获得当前密法的修炼资格,研习当前秘法需要研习它的上一级秘法。比如你要学第五阶剑意,就需要获得一阶至五阶全部的五个心得,前四阶都修练满了则不会再要求你重修一边,直接跳第五阶修炼。
♢[参悟]即对秘法进行修炼。
此处的禁地长老有没有都没有关系,因为研习时间是一天内可以搞定的,搞定完就可以修炼了,而心得的获取速度远小于研习完成的速度。在此处可以放禁地长老也可以放试炼所需的长老。
第三章:除建筑外,自创宗门界面下还有四个图标对应四项基础功能
(一)【供奉】
在势力处的圣寂城、丹仙阁、器灵楼均有拜访功能,花费5精神力便有概率结识大能,所结识的大能将在供奉界面永久显示出来。使用一份供奉契约便可以签约一位大能七日,常用的大能有提升宗门战弟子战力的闻人语(30%)、增加试炼次数的木槿(3次)、提升声誉获得的姜尚(6%)、有巨量宗门助战伤害的叶凡(8000万),日后可能还会更新新的大能。签约的大能可以参与宗门战,每周可助战两次,切记一个大能在签约期间可以助战最多2次。各级别供奉均需对应势力处的声望达到一定程度才能拜访到!
(二)【护宗大阵】
升级以提升弟子的修炼速度。一般不建议升大阵,原因在第二章开头我就说过了,建筑升级亟需木材,木材是一项很重要的资源。等建筑大体升级完毕后,再来考虑升级护宗大阵。全部建築物等級無法超越宗門大殿,唯一例外只有宗門大陣。(大陣11級、21級、31級分別增加築基21%、結丹41%、元嬰55%修煉速度。)
有升大陣等級的話,可以卡弟子境界,有速度加成,通常會比直升正常修練更快;但是高境界的弟子接受傳功得到的經驗更多,雙方算是打平。有护宗大阵的可以考虑卡相应境界弟子的修为,这里不再讲解。
(三)【宗门战】
在这里消耗上阵弟子对应阶的丹药、法器可以攻打各宗门,最多助战2位大能。宗门战中掌门战为10分,筑基战为15分、结丹20、元婴25、化神30、炼虚35、合体40,以此类推,获得总分数高者为胜。(平局算玩家胜。)胜利则获取修炼资源以及宗门升级所需的声誉,失败弟子会重伤,非亲传弟子还会降低忠诚度,无论胜利与否都将消耗大能助战次数。关于此处我的建议:一是只打人少阶段的的战斗,二是做好简单数学题。例如攻打的宗门最高为化神弟子,则我只需派出少量化神大圆满,外加一个炼初即可轻松取胜(满分为135分,对手只能获得60分),甚至用不上大能。宗门战中无须考虑对手筑基结丹等前期的战斗加成,切忌玩人海战术,这对【弟子院】将是很大的负担,后面有前期宗战攻略。圣寂城中下界所至的门派宗门战打完就没了,目前不会刷新。
(四)【正邪争锋】
即论道,不再赘述。至于三大势力,里面就几个选项,大家到时候点进去看看就全知道了。着重说下丹仙阁:三大勢力之一的丹仙閣可以招攬到增加試煉次數的供奉,一星的宗門+1,二星的宗門+2(丹仙閣聲望為敬重時,+3),三个供奉能加6次试炼,基本速跑等级的都会签满,每日7次试炼(冲级必备!!)。
自创小技巧:1.自创前,准备大量木材(可适当买下自创后坊市的木材包15万木/99玉)和咸鱼(不买木材包的话2万到3万抽弟子用),否则还不如多苟一会儿NPC门派。
镇山印可以在门派内直接使用,省50万灵石。
2.自创就猛升级建筑,护宗大阵只是提升弟子修为速度,有些人永远不升。
3.正式弟子可以洗资质,橙色100,紫色90,蓝色80,绿色别要了。
(大佬给了我一巴掌并把蓝色弟子逐出门派)
4.初期缺杂役弟子,可以像赶猪仔一样,在建筑的冷却时间生效前填满,冷却时间一过,就换另一个建筑。
5.一级宗门凑够筑基圆满若干个,就可以去打宗门战了。在此之前,所有丹药法器都不要用于其他地方,除非你想呆一级宗门更久。
二级宗门11级坊市,可以购买丹药法器,再去随意体验游历/试炼/秘境等等功能。
所有战斗,尽量使用资质高的境界圆满的。
该有的介绍基本就这么多了
前期宗门规划
需要说明的是在升级宗门过程中,洞府木材等级最好能在161+,因为161木上限是370万左右,这样可以直接升大殿到30多级,如果没有161木,在升建筑的同时,尽量升下木材,161木在储量满值后,大概只需要买50个坊市的大木材包,就能升大殿到51级,开满6个游历位,配合每天的七次试炼最大效率的保证人物练级效率。在宗门4级前,游历弟子可以用蓝色的,紫色橙色游历弟子先养着,因为蓝色弟子的等级上限是元婴圆满很容易练满,满上限大等级后,一般给的闭关数量比较稳定。等宗门4级,差不多紫橙游历弟子也练得的差不多了,可以拿去游历了。 弟子练级方面,建议一个超等级(即他等级能超过你当时宗战对面的最高等级的一级,其他在紫游历炼虚前,优先把闭关秘境给游历和超等级的弟子,因为游历弟子也是能宗战上场的,最多每天耽误1小时而已。橙弟子、游历弟子每天必传功,橙弟子根据其他宗战攻略,建议宗门14级前,每天必传功,加速弟子练级速度,尽早的能打宗战),前期尤其是3星宗门后,秘境尽量刷最高星(4星5星都是1900W/次,如果只是要经验的话,随便一个就行了,不用追求,5星只是比4星多一个心得,但弟子要求就不一样了)把超等级和游历弟子派进去,最大化的练级。至于宗门建设,肯定不用说的大殿优先51级,在坊市11级能每天买丹器后,不缺灵石情况下,建议每天买满,为后期宗战做储备,因为12级宗门前基本都有无伤阵容打法,很容易打满每天15次。另外坊市每升级一次都能刷新购买数量的,练级优先的话前期可大殿,闭关房对升,适当升级弟子院容纳更多弟子,设置足够亲传弟子(以防受伤掉忠诚)对应宗战,21级藏经阁,31级禁地即为达标。
6级宗战攻略:(此攻略为未改诸天神兽山算法及不限制每日宗战次数时所用,如打不过,请适当升级诸天、神兽山或增加对应等级的弟子数量)
1升2
-18个筑基巅峰打敌人22筑基
-其他的宗门战 上阵对面一半+2 筑基大圆满弟子
-掌门战要打赢。
2升3
1元婴初+诸天
3升4
1化神和1元婴大圆满+诸天
4升5
1练虚,3化神+诸天
5升6
-1大乘,1合体,2练虚
-1大乘,1合体,1练虚
以此打法,尽量少用丹器,为后期宗战储备。不然可根据前面介绍的分值算法,确保能赢下宗战即可战斗,快速抢51大殿速度。
在51大殿,闭关房后,即可转头补洞府,升级灵阵,开始愉快的自创功法之旅了(因前期升宗门建筑,灵阵灵气有可能不够持续升级的功法的)。
关于自创功法:
本源:消耗混沌道种,参悟如图本源出来,一般主属性根据自己传承选择攻击加成或生命加成(目前主流),副属性主流配置有攻击+命中;攻击+生命;暴击+抗暴。
推演攻击功法/防御功法:即使用该本源创出来攻击/防御技能。攻击的话前期推荐剑魔妖三系,三系招式,可通过宗战或者对应的元来精进,两剑一魔或者两魔一剑会拖慢重叠两招的精进程度。因为剑魔有秘法支持能增加不少伤害,至于第三招的类别可根据自身装备的体质来创,目前火热的主体质基本为大荒(增加妖伤),佛体(增加佛伤)。至于带其他体质的基本都是后期考虑的了。
合道:增加本源带来的基础加成及推演次数,每个阶段可合道三次。
散工:取消该本源,重新参悟。至于会不会返还使用的资源,返多少,本人没试过。
悟道:消耗参天造化露,提升本源品阶,只有品阶到达十阶,才能升级进阶到下一级。
进阶:提升本源境界最高9重,消耗灵阵灵气可提升重数,在到达最高9重时,再点进阶消耗固定当前人物经验%或一定数量仙玉,即可提升到下一品阶。攻击防御品阶不能超过对应本源的品阶!按颜色分为紫-橙-红-青-金-暗金-淡紫。Ps:各级9重所需灵气:功法紫滿77000橙滿90000红滿102000青滿140800金滿166400暗金滿173000淡紫滿179800
关于本源目前有两种比较流行的玩法,分别介绍一下:1.双本源玩法,即随便创一个差不多的本源,通过合道推演出三招攻击技能,两招防御技能后开始一路悟道进阶不再合道,直接上淡紫色神品,这样攻击防御技能就能也升级成神品品质。然后再参悟第二本源(最终成型本源,一定要选好主副属性),慢慢把每阶段合道次数合满,悠然升到神品。优点是能最快速度把攻击防御提升到神品,大量增加人物属性,确保活动时的优势,还能等第二本源升到神品时,直接合道一次。缺点是需要忍受前期基本等于没本源加成的痛苦,如果神品也合道三次的话,即比单本源多用一个道种。2.单本源玩法,即从始至终主本源只有一个,慢慢每个阶段合道满3次升级到神品(非肝帝及大佬可不合道金色和暗金,加成属性不算太多,但太消耗露了)。但前期一定要合道满几次,不然加成属性极低,基本号差不多就算废了!!!
攻击技能:
通过进阶来提升重数,和系统技能基本一致。通过效果参悟,来改变重数的效果。如图所示的3种效果即为毕业词条,3重效果的属性伤害需要和技能本身附带的保持一致。但前期3种效果都为攻击加成收益更大。等精进到一定程度再重塑到毕业词条最好。
防御技能:吃仙玉大户,没啥好说的,只适合巨氪玩家,因为防御技能只能拿混元和归元来操作。目前主流前2效果为生命加成,9重效果为减伤,主属性一个物防,一个仙防即可。不建议氪度不到的使用,或者充当肝帝慢慢嫖吧。前面也已经说了,带着系统防御技能也很好。
介绍到这,差不多自创后最重要的几点都有了。。。。下面附点乱七八糟的知识点和图片:141草121铁,灵阵可到182级
161草141铁,灵阵可到183
168草161铁,灵阵可到184
182草161铁,灵阵可到185
182草182铁,灵阵可到186,187
200级灵阵所需最低洞府:木183,草187,铁185。下图是189到200级灵阵各级所需具体数目,抱歉漏了一级,大家将就看
此战力表是6级宗战开始对面的阵容及数量,请道友合理计算分值,配备性价比最高的队伍。
渡劫宠157832 散仙宠189600 游仙宠222282此为三等级宠物所需初始灵气,均无其他效果减幅。
最后说一句:道友的仙玉非常值钱,一定不要乱花,巨氪前期就是买道侣好感,加快练级速度,后期就是等消费活动大量购入防御元。木头包个人觉得161木时升51大殿的那几个物超所值外,其他时段可不用买,或者根据个人计划购入。一般两种选择1.直接购买木头包升级宗门建筑。2.木头包用来升级洞府的肉,加大自身的产出效率。具体哪种更好,自行斟酌。
v4.9.9.0版本
1、新增战斗时buff展示界面,可在战斗时点击buff查看
2、新增道具贡献符箓,可以在仙盟功法界面消耗贡献符箓增加仙盟功法经验。贡献符箓不受每日捐献次数限制,可在活动中获取
3、加强红色神兽技能金光护体,增加伤害从25%调整至40%
4、修复自创宗门-传承殿-传承进阶说明中,对传承进阶错误的说明
5、优化魔王入侵的妖王仙力参考
6、装扮匣增添了部分装扮与建筑
可莉的恶作剧5.0汉化版
契约魅魔纹1.03汉化版
检查身体捕捉学院安卓手机版
叫你不听话2冷狐
深度睡眠2冷狐版无病毒版
小桃的纠结桃子移植安卓直装
异世界最后一个男人冷狐版
妹妹做实验汉化版
兽耳少女才不会背叛冷狐破解版
检查身体捕捉学院桃子移植版
鸣人的假期完整版无白屏不闪退
琴子变得奇怪了桃子移植
1room中文汉化版
秘密出行(塞雷卡2)下载手机版
邻家女孩v2.0官网版汉化版
奴隶希尔微魔改3.0
可莉的恶作剧7.0汉化版破解版
地狱有什么不好官网版
elevator电梯女孩像素游戏冷狐版
54.3MBv3.8.7
夏日狂想曲汉化版
794.0MBv1.0
异族崛起4.0汉化破解版三章
821.5MBv0.12
和散漫的同学一起生活汉化版
246.6MBv1.0.6
妹妹寝取游戏2.0汉化版
229.0MBv2.0
和妹妹一起看家2纸盒子游戏
21.7MBv3.8
加查俱乐部中文版
166.2MBv1.1.0
古见的新朋友们桃子移植
266.6MBv1.0